2019重庆电子税务局企业所得税汇算指南
一、如何选择正确的浏览器?
电子税务局因为软件内核原因对谷歌浏览器支持较好,建议您在电子税务局进行企业所得税汇算清缴申报时务必下载谷歌浏览器进行,否则可能在申报时出现数据无法获取、无法自动计算、合计数为0等问题,导致您必须重新申报,费时费力。
二、采用正确的报表填报顺序
如果您选择采用标准版进行网络申报,注意您的填报顺序,填写完整基础信息后,先从三级附表开始填写,逐级向上,主表数据全部填写完成后再填写弥补亏损明细表。按照“三级附表-二级附表-一级附表-主表-弥补亏损明细表”的顺序填写,防止填写顺序错误导致下级附表数据填写后上级附表数据归零耽误时间。
三、注意小型微利企业不需要报送的附表
如果您的企业是小型微利企业(非国家限制禁止行业,从业人数300人以内,投资总额5000万元以内,应纳税所得额300万元以内)不但可以享受小型微利企业税收优惠,在申报时不需要勾选及填报收入明细表(A101010、A101020)、成本费用明细表(A102010、A102020)、《收入、支出明细表》(A103000)和期间费用明细表(A104000),把数据直接填到主表上就可以了。请您务必注意您企业的情况,不需要填报的报表就不用填写了,节约您宝贵的时间!
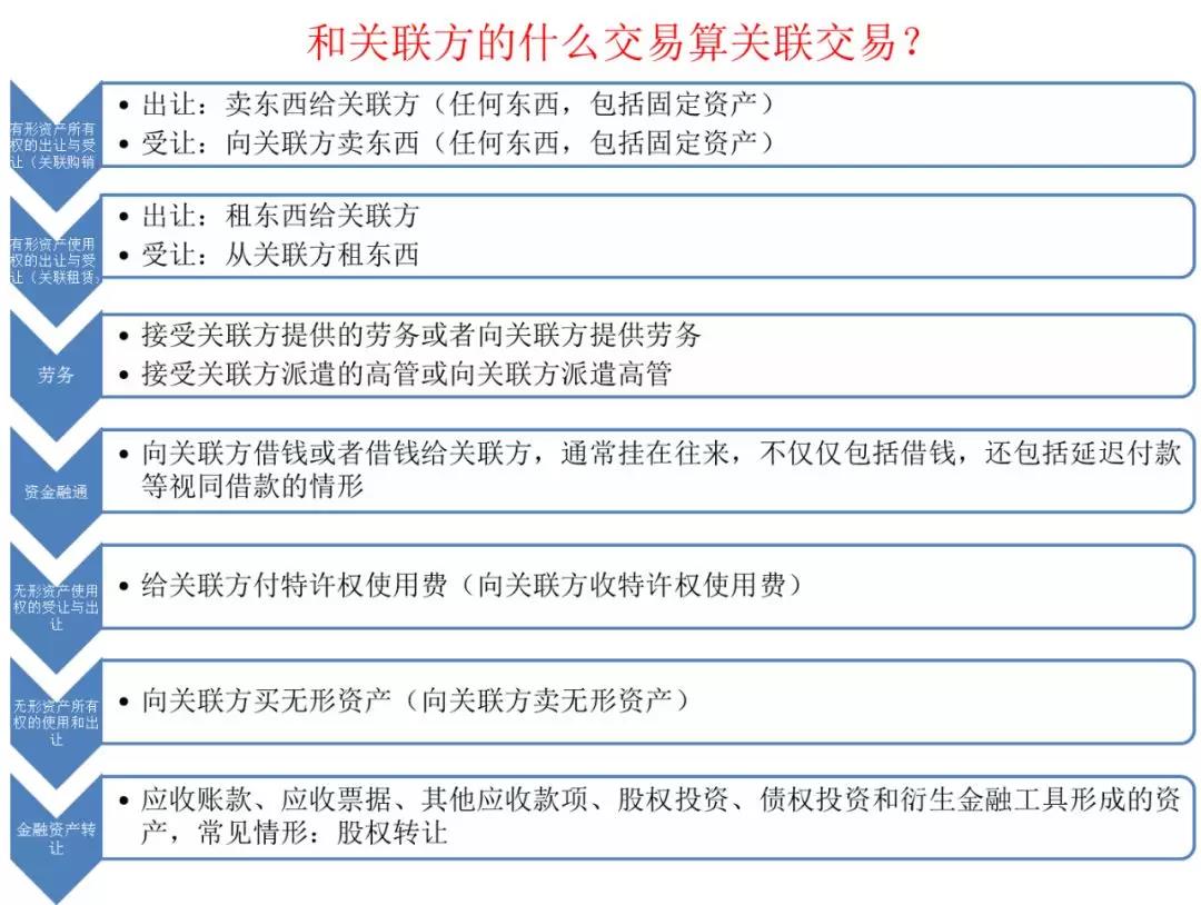
四、注意您是否应该报送关联业务往来报告表
如果您是查账征收的居民企业与关联方进行了关联交易,您才需要进行关联业务往来申报,否则不需要申报。
那么,哪些单位属于关联方?什么交易是关联交易?下面上图:



划重点~
请根据上面的条件再来梳理一遍您全年的交易,没有关联交易就不要进行关联业务往来申报,不然您费时费力填写十张关联业务往来报告表,全是无用功!
(责任编辑: 重庆会计网cqkjw.org ) |